This article was paid for by a contributing third party.More Information.
At the Structured Products Washington, DC, conference
Waking up on the day after a historic US election, structured products market participants attended Risk.net’s annual legal and regulatory conference, sponsored by Morrison & Foerster – Structured Products Washington, DC. Speakers addressed many key issues affecting the market today; here is a summary of the principal areas of discussion.
Department of Labor fiduciary rule
The results of the US election have prompted market participants to wonder whether the Department of Labor’s (DOL) fiduciary duty rule – which becomes effective in April 2017 and has been fairly controversial – will be repealed. The rule greatly expanded the scope of persons who would be deemed fiduciaries under the Employee Retirement Income Security Act (Erisa) and the Internal Revenue Code (‘the Code’) when dealing with retirement plans and individual retirement accounts (IRAs). Given the prohibitions under Erisa and the Code regarding self-dealing by fiduciaries, the expanded definition effectively proscribes the use of commissions and other variable compensation in dealings with retail retirement investors, unless the transaction can fit into an available exemption.
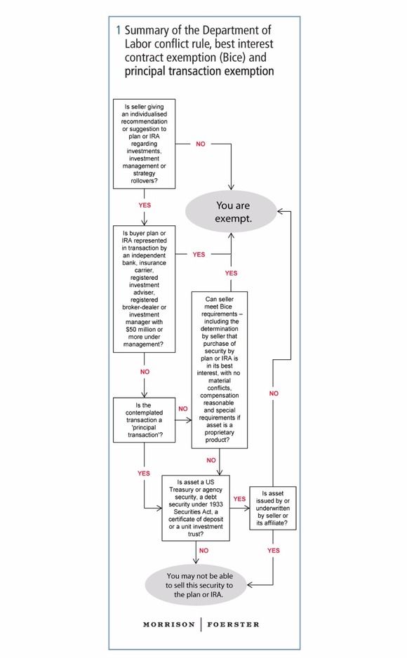
Although the rule has a broad application, it poses particular challenges for the fixed-income market and, in particular, for structured products. Most US structured products issuers currently distribute their products through affiliated broker-dealers. While structured products may continue to be sold in traditional fashion to institutional retirement accounts, commissions on the sale of securities to retail retirement investors may only be charged if the transaction fits within the best interest contract exemption (Bice) or the principal transactions exemption (‘principal exemption’). Neither exemption is available if the securities being sold were issued by a financial institution or one of its affiliates. As a result, financial institutions may need to enter into arrangements with unaffiliated firms for the distribution of their structured products to retail retirement investors. In addition, conditions imposed by the principal exemption on the sale of most debt instruments may lead some issuers to conclude that it is more practical to distribute structured products through the Bice (figure 1). 
The panellists noted that, in order to prepare to continue to distribute structured products, market participants must evaluate their compensation structures for financial advisers and eliminate incentives that might cause advisers to recommend particular products over others to the detriment of clients. Similarly, certain retention and other incentive payments for financial advisers should be reviewed and possibly restructured. Other arrangements, such as trailing fees, exclusivity and marketing agreements, shelf space arrangements and rebates will also need to be re-evaluated. Firms should devote substantial resources to training for financial advisers regarding the DOL rule standards and requirements.
Many market participants will need to work closely with their advisers to assess whether their existing distribution arrangements should be amended. As the Bice is only available for sales executed on an agency or riskless principal basis, distribution arrangements and documentation may need to be revised to provide for offerings of fixed-income products as agency or riskless principal transactions. Similarly, issuers and their affiliated broker-dealers will wish to consider which products would likely be deemed ‘proprietary’, given that the DOL rule imposes more onerous requirements in relation to the distribution of proprietary products. The Bice imposes more rigorous burdens on financial institutions selling proprietary products or products where they or their affiliates receive third-party payments. Thus far, the DOL has provided limited interpretative guidance. In October 2016, the DOL released FAQs, which principally addressed level fee fiduciaries and compensation arrangements for individual financial advisers. Additional guidance that addresses the structured products market’s concerns may yet arrive, but the industry faces the possibility that some questions will remain open, even after the rule’s effective date.
The broader broker-dealer community has started to implement its compliance plans, with a number of firms stating their intention to discontinue sales of commission-based products into retirement accounts. Most broker-dealers continue to evaluate their approach with respect to their structured products sales.
Regulatory and enforcement developments
Suitability concerns remain fundamental in planning and evaluating the distribution of structured products. In addition to continuing to caution broker-dealers about their sales practices with elderly investors, the Financial Industry Regulatory Authority (Finra) has also adopted final rules enabling brokers to impose temporary holds on accounts where financial exploitation may be occurring, and to obtain the contact information of a ‘trusted contact person’ for accounts held by elderly investors. A variety of regulatory enforcement actions have developed out of questionable sales of complex products to older investors. As a result of these developments, broker-dealers are continuing to evaluate their sales to older investors, and asking questions about these issues in connection with their know your distributor practices in their dealer networks.
The US is taking steps towards shortening the settlement cycle for secondary market transactions to two business days after the trade date (T+2). Both the Securities and Exchange Commission (SEC) and Finra have commenced the necessary rulemaking activity needed for these changes. The structured products market is closely watching these developments, and issuers, underwriters and their advisers are carefully considering whether their – very frequent – initial issuances should also move to T+2 settlement, and what modifications to their processes would facilitate, or be necessary for, such a change.
In light of SEC enforcement activity relating to structured products, panellists – including Reid Muoio, deputy chief of the SEC’s structured new products unit, division of enforcement, and Mark Fernandez, senior regional counsel, department of enforcement at Finra – addressed existing and anticipated regulatory and enforcement priorities. Both panellists indicated that complex products remain a focus of attention although complex products should be understood to encompass a variety of financial products, of which structured products represent only a small subset: exchange-traded funds and products, for example, appear to be an area of focus. In particular, concern was voiced about the potential for ‘churning’ in customer accounts – that is, switching from one product to another, each essentially providing similar or correlated market exposure.
The financial industry has carefully followed Finra’s review of the approaches that member firms use to identify, mitigate and address conflicts of interest. Fernandez discussed Finra’s information requests in this area and also addressed Finra’s focus on the compliance culture fostered within member firms. He noted that, to date, no enforcement actions had directly resulted as a result of information obtained in the ‘culture sweep’, although member firms identified as lacking a compliance culture may be flagged for closer supervision and oversight.
The panellists also discussed a recent enforcement proceeding that related to training and supervision in connection with sales of securities with reverse convertible-type features. The principal critiques of the relevant broker’s actions were around alleged deficiencies in the training materials – while the selection of underlying stocks was based, in large measure, on their significant volatility, the role of the volatility of the underlying reference asset was not prominently disclosed in the training materials. Thus, market participants should consider reviewing their training materials and comparing the risks disclosed here with the risks presented in the offering materials.
A number of recent enforcement actions have been based on a negligence standard from Section 17 of the Securities Act, rather than being based on SEC rule 10b-5, which would require a finding of scienter. A finding of negligence need not involve scienter or recklessness, but rather a determination that the individual’s or the entity’s actions were negligent by comparison with general industry practice. Of course, an assessment regarding industry practice may be quite subjective. In any event, based on recent actions, market participants should evaluate their organisational and operating structure to ensure that appropriate information on a product and its features makes its way to the team members involved with the design of products and those responsible for drafting, reviewing and approving product and offering related disclosures. Market participants should also consider drafting written procedures documenting their existing practices for approving products and offering related disclosures.
Attendees inquired about comments made by SEC representatives regarding the SEC’s ability to analyse ‘big data’, and use this information to identify potentially problematic practices. One response was that analytics may be used in connection with enforcement proceedings.
Tax developments
The outcome of the US election has also made it more difficult to predict tax policy. President-elect Trump put forward some tax reform ideas during the campaign, but it is unclear how these ideas will take shape. In the meantime, a variety of US federal income tax issues, including the implementation of the ‘dividend equivalent’ provisions, remain front and centre in the minds of product structurers. Numerous potential withholding tax issues and the roles of different parties in the distribution chain remain unsettled. In addition, there are significant uncertainties in the application of the ‘qualified index’ rules, while the dividend equivalent rules may prevent certain structured products from being reopened after their initial issuance. In the meantime, the Internal Revenue Service (IRS) has informally indicated that the relevant effective date will be pushed back one more year – to 2018 – for non-delta one instruments, although the existing 2017 effective date will remain for delta one instruments. The IRS has also indicated an additional guidance package will be forthcoming.
Conclusion
The conference concluded with a review of the market in 2016 to-date and some predictions regarding the types of products and reference assets that are likely to be of interest to investors. Click here for additional discussion of matters covered at the conference
Read/download the article in PDF format
Sponsored content
Copyright Infopro Digital Limited. All rights reserved.
As outlined in our terms and conditions, https://www.infopro-digital.com/terms-and-conditions/subscriptions/ (point 2.4), printing is limited to a single copy.
If you would like to purchase additional rights please email info@risk.net
Copyright Infopro Digital Limited. All rights reserved.
You may share this content using our article tools. As outlined in our terms and conditions, https://www.infopro-digital.com/terms-and-conditions/subscriptions/ (clause 2.4), an Authorised User may only make one copy of the materials for their own personal use. You must also comply with the restrictions in clause 2.5.
If you would like to purchase additional rights please email info@risk.net