Journal of Risk
ISSN:
1755-2842 (online)
Editor-in-chief: Farid AitSahlia
Monitoring transmission of systemic risk: application of partial least squares structural equation modeling in financial stress testing
Need to know
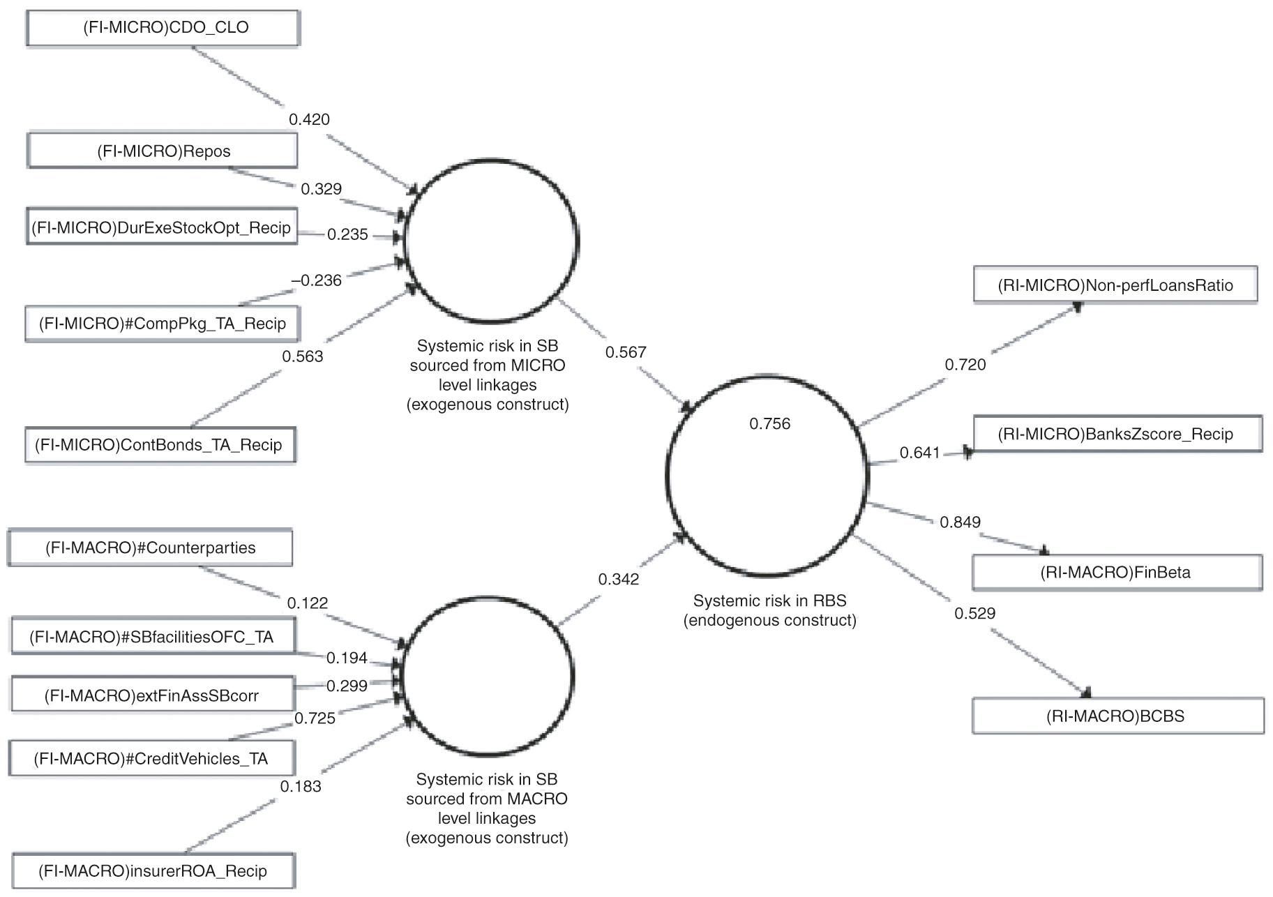
- PLS-SEM explains transmission of systemic risk from shadow banking to regulated banking
- Complex phenomena not directly observable are examined as microlevel and macrolevel linkages
- Around 75% of the variation in systemic risk in regulated banking is explained by shadow banking
- PLS-SEM can guide microprudential vs macroprudential regulatory decisions as markets change
Abstract
Regulators need a method that is versatile, is easy to use and can handle complex path models with latent (not directly observable) variables. In a first application of partial least squares structural equation modeling (PLS-SEM) in financial stress testing, we demonstrate how PLS-SEM can be used to explain the transmission of systemic risk. We model this transmission of systemic risk from shadow banking to the regulated banking sector (RBS) using a set of indicators (directly observable variables) that are sources of systemic risk in shadow banking and consequences of systemic risk measured in the RBS. Procedures for predictive model assessment using PLS-SEM are outlined in clear steps. Statistically significant results based on predictive modeling indicate that around 75% of the variation in systemic risk in the RBS can be explained by microlevel and macrolevel linkages that can be traced to shadow banking (we use partially simulated data). The finding that microlevel linkages have a greater impact on the contagion of systemic risk highlights the type of significant insight that can be generated through PLS-SEM. Regulators can use PLS-SEM to monitor the transmission of systemic risk, and the demonstrated skills can be transferred to any topic with latent constructs.
Copyright Infopro Digital Limited. All rights reserved.
As outlined in our terms and conditions, https://www.infopro-digital.com/terms-and-conditions/subscriptions/ (point 2.4), printing is limited to a single copy.
If you would like to purchase additional rights please email info@risk.net
Copyright Infopro Digital Limited. All rights reserved.
You may share this content using our article tools. As outlined in our terms and conditions, https://www.infopro-digital.com/terms-and-conditions/subscriptions/ (clause 2.4), an Authorised User may only make one copy of the materials for their own personal use. You must also comply with the restrictions in clause 2.5.
If you would like to purchase additional rights please email info@risk.net